首页 > 网信政务 > 网络治理 > 生态治理

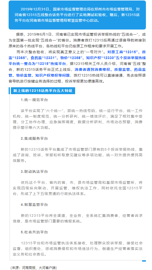
@河南人 新12315上线,今后遇到这五类投诉就找它

发布时间:2020-01-04 信息来源:网信中国(微信)

@河南人 新12315上线,今后遇到这五类投诉就找它.png